11月27日,第九届“两岸新锐设计竞赛·华灿奖”颁奖仪式在苏州昆山举行,设计艺术学院本科生及研究生共获得11个奖项,包括特等奖(全场大奖)1项,一等奖2项,二等奖4项,三等奖4项。全国人大常委会副委员长、民革中央主席郑建邦,江苏省政协主席张义珍,全国政协常委、副秘书长,民革中央专职副主席兼秘书长李惠东等多位领导出席活动并为选手颁奖。学校特等奖获奖小组学生与指导教师受邀参加颁奖仪式。

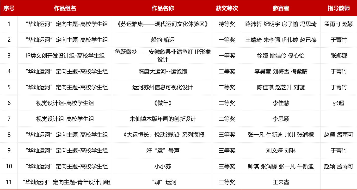
学生获奖名单
本届竞赛以“融·和”为主题,包括创意赛道和定向主题赛道,创意赛道包括元宇宙设计、视觉设计、产品设计、IP类文创开发设计四大组别,近30万人参赛,征集作品7万件,覆盖海峡两岸暨香港、澳门及海外高校1637所,最终奖项经校赛、赛区赛、总赛网络评审以及现场评选等多轮选拔后产生。

为获得第九届华灿奖全场大奖的获奖者颁奖(右一为学校获奖学生代表)

特等奖获奖学生与指导教师受邀参加颁奖仪式


特等奖获奖作品《苏运雅集——现代运河文化体验区》
(设计者:路沛哲、纪明宇、房子愉、冯思琦 指导教师:孟雨可 赵颖)
该作品从苏州文化的角度入手,结合现代视觉设计进行品牌形象设计,致力于打造特色运河子品牌,展现当地特色文化基因,让当地旅游带动文化,让热门特色美食和非遗文化带动苏州运河文化,让人们更好地感受苏州运河文化,与之产生情感共鸣,增进文化认同感。

一等奖获奖作品《船韵·船运》
(设计者:王靖琦、朱李强、巩伟婷、赵已葆 指导教师:于箐竹)
该作品以“大运河因运而生,因船而兴”为核心理念,基于运河文脉的船舶文化设计出既具有观赏性、趣味性,又能传播中华优秀传统文化的系列文创产品。团队经过大量文献调研,将主题锁定为船舶。船舶作为传播南北文化交流的重要物质载体,其影响意义深远。团队选取古代12个不同功能的船舶和马远《十二水图》的12个水形象符号语言进行文创设计创作,旨在结合船舶文化和水文化所形成的漕运文化,深入挖掘运河文化中的船舶文化部分,填补了运河文化市场中缺少船舶文创的空白,为传播运河文化、弘扬中华优秀传统文化作出贡献。

一等奖获奖作品《鱼跃徽梦——安徽歙县非遗鱼灯IP形象设计》
(设计者:徐娅、姚姞伶、佟心怡 指导教师:张娜娜)
作为一种具有600多年历史的传统民间艺术,安徽歙县的非遗鱼灯承载着丰富的文化意义和历史价值。本设计旨在将这一传统艺术形式转化为现代IP,以创新的方式传承和推广歙县的非遗文化。作品在“鱼悠悠”的形象设计上融合了古代斗篷和旗袍的元素,强调了鱼鳍的流畅线条、鱼头的圆润饱满以及彩绘鱼鳞的精致细腻。在色彩的选择上采用了传统鱼灯中常见的象征着喜庆和祥和的红色、绿色进行搭配。这些形象特征不仅体现了鱼灯的传统美学,也赋予了“鱼悠悠”一种生动活泼的生命力。
华灿奖由中国高等教育学会、中华中山文化交流协会、北京歌华文化发展集团共同主办,是首个作品征集覆盖海峡两岸暨港澳地区的设计类大奖,作为国台办的重点交流项目,自2014年创办之日起就得到了中共中央统战部、国台办、教育部及主办单位的高度重视。2019年,“华灿奖”被纳入《教育部直属单位三评一竞赛保留项目清单》,并被列入中国高等教育学会“全国普通高校学科竞赛排行榜”。